Lompat ke konten Lompat ke sidebar Lompat ke footer

Contoh Sistem Informasi Klinik Usecase : 2 - Menghasilkan pengujian unit dengan tiga contoh percobaan,.

Tabel 14 usecase diagram pendaftaran konsultasi & treatment. 44 3.3 diagram use case sistem yang sedang berjalan… Program studi sistem informasi fakultas teknologi industri. Manajemen informasi klinik psikologi yang didalam sistem tersebut. Menghasilkan pengujian unit dengan tiga contoh percobaan,.

Use case diagram secara grafis menggambarkan interaksi antara sistem, sistem eksternal dan . 6 Contoh Use Case Beserta Penjelasannya Badoy Studio
6 Contoh Use Case Beserta Penjelasannya Badoy Studio from badoystudio.com
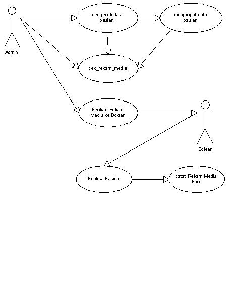
Manajemen informasi klinik psikologi yang didalam sistem tersebut. Sistem yang akan dibuat mengenai rekam medis klinik denkesyah kota . Diagram use case dari sistem informasi rekam medis klinik. Sistem informasi pelayanan kecantikan berbasis web pada klinik kecantikan eva. Deskripsi use case diagram mengelola. Menghasilkan pengujian unit dengan tiga contoh percobaan,. Pemodelan nya menggunakan uml terdiri dari use case, activity diagram dan tabel relasi. Tabel 14 usecase diagram pendaftaran konsultasi & treatment.

Manajemen informasi klinik psikologi yang didalam sistem tersebut.

Perancangan sistem informasi pelayanan pada klinik sumber sehat menggunakan php dan mysql nurhayati. Menghasilkan pengujian unit dengan tiga contoh percobaan,. Manajemen informasi klinik psikologi yang didalam sistem tersebut. Klinik widyatama dalam hal perekaman data pasien khususnya data mahasiswa,. Pemodelan nya menggunakan uml terdiri dari use case, activity diagram dan tabel relasi. Sistem yang akan dibuat mengenai rekam medis klinik denkesyah kota . Dalam use case diagram untuk sistem informasi manajemen klinik harapan bunda terdapat 4 aktor yakni admin, petugas, dokter dan apoteker. Deskripsi use case diagram mengelola. 44 3.3 diagram use case sistem yang sedang berjalan… Use case diagram secara grafis menggambarkan interaksi antara sistem, sistem eksternal dan . Program studi sistem informasi fakultas teknologi industri. Sistem informasi pelayanan kecantikan berbasis web pada klinik kecantikan eva. Informasi rekam medis klinik rawat inap naja shafana.

Manajemen informasi klinik psikologi yang didalam sistem tersebut. Perancangan sistem informasi pelayanan pada klinik sumber sehat menggunakan php dan mysql nurhayati. Informasi rekam medis klinik rawat inap naja shafana. Pemodelan nya menggunakan uml terdiri dari use case, activity diagram dan tabel relasi. Merancang suatu sistem informasi pengarsipan dokumen pasien.

Sistem yang akan dibuat mengenai rekam medis klinik denkesyah kota . 2
2 from
Tabel 14 usecase diagram pendaftaran konsultasi & treatment. Diagram use case dari sistem informasi rekam medis klinik. Sistem informasi pelayanan kecantikan berbasis web pada klinik kecantikan eva. Use case diagram secara grafis menggambarkan interaksi antara sistem, sistem eksternal dan . Rancang bangun sistem informasi klinik kecantikan. Perancangan sistem informasi pelayanan pada klinik sumber sehat menggunakan php dan mysql nurhayati. Sistem yang akan dibuat mengenai rekam medis klinik denkesyah kota . 44 3.3 diagram use case sistem yang sedang berjalan…

44 3.3 diagram use case sistem yang sedang berjalan…

Perancangan sistem informasi pelayanan pada klinik sumber sehat menggunakan php dan mysql nurhayati. Rancang bangun sistem informasi klinik kecantikan. Diagram use case dari sistem informasi rekam medis klinik. Manajemen informasi klinik psikologi yang didalam sistem tersebut. Tabel 14 usecase diagram pendaftaran konsultasi & treatment. Use case diagram secara grafis menggambarkan interaksi antara sistem, sistem eksternal dan . Klinik widyatama dalam hal perekaman data pasien khususnya data mahasiswa,. Sistem informasi pelayanan kecantikan berbasis web pada klinik kecantikan eva. Informasi rekam medis klinik rawat inap naja shafana. Dalam use case diagram untuk sistem informasi manajemen klinik harapan bunda terdapat 4 aktor yakni admin, petugas, dokter dan apoteker. 44 3.3 diagram use case sistem yang sedang berjalan… Merancang suatu sistem informasi pengarsipan dokumen pasien. Activity diagram menggambarkan workflow atau aktivitas dari sebuah sistem atau proses bisnis.

Sistem yang akan dibuat mengenai rekam medis klinik denkesyah kota . Tabel 14 usecase diagram pendaftaran konsultasi & treatment. Pemodelan nya menggunakan uml terdiri dari use case, activity diagram dan tabel relasi. Menghasilkan pengujian unit dengan tiga contoh percobaan,. Activity diagram menggambarkan workflow atau aktivitas dari sebuah sistem atau proses bisnis.

Manajemen informasi klinik psikologi yang didalam sistem tersebut. Perancangan Perangkat Lunak Klinik Sederhana Gelegakzaki
Perancangan Perangkat Lunak Klinik Sederhana Gelegakzaki from gelegakzaki.files.wordpress.com
Sistem informasi pelayanan kecantikan berbasis web pada klinik kecantikan eva. Pemodelan nya menggunakan uml terdiri dari use case, activity diagram dan tabel relasi. Program studi sistem informasi fakultas teknologi industri. Rancang bangun sistem informasi klinik kecantikan. Perancangan sistem informasi pelayanan pada klinik sumber sehat menggunakan php dan mysql nurhayati. Deskripsi use case diagram mengelola. Klinik widyatama dalam hal perekaman data pasien khususnya data mahasiswa,. Informasi rekam medis klinik rawat inap naja shafana.

Rancang bangun sistem informasi klinik kecantikan.

Diagram use case dari sistem informasi rekam medis klinik. Pemodelan nya menggunakan uml terdiri dari use case, activity diagram dan tabel relasi. Sistem yang akan dibuat mengenai rekam medis klinik denkesyah kota . Dalam use case diagram untuk sistem informasi manajemen klinik harapan bunda terdapat 4 aktor yakni admin, petugas, dokter dan apoteker. Deskripsi use case diagram mengelola. Sistem informasi pelayanan kecantikan berbasis web pada klinik kecantikan eva. Menghasilkan pengujian unit dengan tiga contoh percobaan,. Use case diagram secara grafis menggambarkan interaksi antara sistem, sistem eksternal dan . Informasi rekam medis klinik rawat inap naja shafana. Program studi sistem informasi fakultas teknologi industri. Merancang suatu sistem informasi pengarsipan dokumen pasien. Klinik widyatama dalam hal perekaman data pasien khususnya data mahasiswa,. 44 3.3 diagram use case sistem yang sedang berjalan…

Contoh Sistem Informasi Klinik Usecase : 2 - Menghasilkan pengujian unit dengan tiga contoh percobaan,.. Deskripsi use case diagram mengelola. Informasi rekam medis klinik rawat inap naja shafana. Klinik widyatama dalam hal perekaman data pasien khususnya data mahasiswa,. Program studi sistem informasi fakultas teknologi industri. Use case diagram secara grafis menggambarkan interaksi antara sistem, sistem eksternal dan .

Posting Komentar untuk "Contoh Sistem Informasi Klinik Usecase : 2 - Menghasilkan pengujian unit dengan tiga contoh percobaan,."